跨境电商卖家超级使用的选品工具:AMZScount数据分析
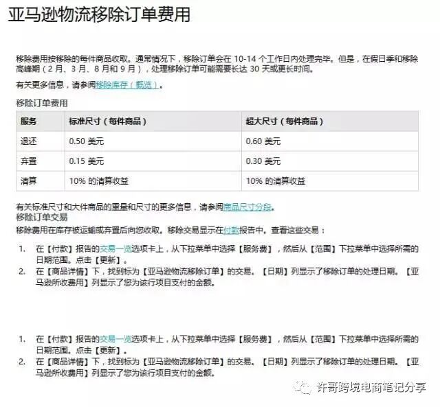
作为一个亚马逊卖家,究竟有多少钱是需要贡献给亚马逊的呢?而这些费用,又可以通过哪些方式不去支付,或者尽可能少的支付呢? 没有成为一枚亚马逊卖家之前,只是听说亚马逊会收取各个环节的费用,但是对于各个费用究竟是如何收取的,并没有一个详细的概念。 而在最开始计算亚马逊产品成本的时候,也只是将亚马逊的佣金和亚马逊物流配送费作为一个大头,如果产品体积很小,确实其他的费用,也可以小到忽略不计了,可是一旦数量多了,体积多了,这样累计的金额也就不少了。 目前已知平台收取的费用 一、平台订阅费 北美站 39.99美金/月 欧洲站 25英镑/月 二、亚马逊产品佣金 产品佣金,之前的表格是5-15%,目前能够做的主要的产品,其实都是15%佣金,那么就以产品售价的15%来计算吧。 每一笔订单,假设卖100美金,能够到亚马逊后台余额的,其实最多也就是85美金了,亚马逊会直接先扣除属于他的费用。 三、FBA物流阶段 1、亚马逊配送费 如果一个2磅以内的标准商品,那么就是3.96美金/件 不过从17年12月20日开始,收到了亚马逊后台的最新通知,从18年2月份开始,亚马逊配送费又全面涨价了,从之前有淡旺季之分,到明年2月22日以后,就没有淡旺季之分了。 主要有两点: 第一,体积重的产品,英寸为单位的体积从之前除以166,变成除以139了。 第二,价格都按贵的收,而且整体费用都涨了。之前3.96能够搞定的产品,现在要收4.71了。 具体怎么理解,有空去详细了解下后台文件了,先Mark 下。(明年再做亚马逊的话,需要全面的将成本重新计算下了) 2、亚马逊月度仓储费用 旺季,算下来一立方英尺就是2.35美金,也就是一立方米82.9美金/月。 从这个费用上,可以看出库存周转率,还有库存的合理控制的重要性了。如果库存周转率比较不错,那么一个产品只需要支付1次月度仓储费用,一个大件一些的产品,可能一个月都是要0.7美金,假设一个产品只能赚个5美金,基本上放上3个月以上,就是赔本了。 3.亚马逊长期仓储费 这个是6个月以上才收取。 4.亚马逊的货件移除费用 费用详情见下表 移除一个标准商品,需要0.5美金/个 30天以后不去管理,就会变成弃置,而弃置不管,也需要支付0.15美金一个的弃置费用 5.FBA货件创建的过程中 如果遇到了需要合仓的问题,那么听从客服一件,一个产品的费用至少是0.3美金,2磅左右的标准商品是0.4美金一个。100件也就是40美金了。当然目前也发现了不用付钱的方法:当亚马逊FBA货件问题遇到了分仓,该如何巧妙的处理? 如果箱子的尺寸忘记点写,然后稍微一不小心,顺手给点过去了,那么需要支付0.15美金一件商品的手动物流处理费。(在填写货件计划的右上方,可以看到,一般情况下为0,但是发现要收钱了,记得点开问号,看下为什么要收钱。 然后去搞定,找到能够不花钱的方法,很多细节不注意,又会被亚马逊收钱了) 避免的方法,就是在每一次填写发货计划的时候,将必须填写好的信息,都填写完成,一看到要付钱的提醒就马上去想办法避免,找到不需要付钱的办法。 四、广告促销-站内推广阶段 1、广告费用 总广告费=等于CPC*点击次数 要想订单更多,就得更多点击,那总广告费就增加,如果想不增加,就得控制CPC了。 Acos=广告费/销售额 广告费=CPC*Clicks 销售额=产品单价*销售数量 销售数量=曝光*点击率*订单转化率 Acos=(CPC*Clicks)/ (产品单价*曝光*点击率*订单转化率) 2、促销费用 促销的比例,比如10%,你其实就付出了10%的销售额。 优惠券 优惠金额,或者优惠比例。 BD/LD秒杀活动 平时150美金/次活动 旺季300美金/次 活动 五、除此之外 假设亚马逊有买家退货了,那么退款佣金的20%,还要被亚马逊扣除留下。 这里许哥给大家一个建议:很多Amazon新手卖家在经营初期会感到迷茫,不知道怎么选品和运营,需要从哪些方面入手。其实,在入驻亚马逊之前,要清楚如何做亚马逊,怎么做亚马逊会更好,最重要的是选品和店铺定位,俗话说的话:选品选得好,销量少不了。





这时候我们不妨借助一些工具来让你的选品更加轻松准确,例如AMZScout 的数据选品,亚马逊新卖家需要展示产品的优点和卖点,优化产品的标题、关键词、描述和图片等等,在AMZScout 上面可以通过LQS查看listing的评分,有效的优化新手listing的质量。不仅如此,卖家还可以通过AMZScout来了解跟卖、关键词排名以及差评和站内广告情况,可以说十分实用。
我们建了一个亚马逊卖家交流群,里面不乏很多大卖家。
现在扫码回复“ 加群 ”,拉你进群。
热门文章
*30分钟更新一次







