防侵权预警29:投篮矫形器在美国的外观专利情况
学会使用这个功能,亚马逊卖家利润至少提升15%-30%

最近通过和一些卖家交流,发现不少卖家还不知道亚马逊有能够索赔的这个功能,当我把之前写过的两篇相关文章发过去,才意识到,真的去操作了这一步,就能为自己提高利润率了。
还没有看到过这两篇文章的卖家朋友,建议详细看下:
由于亚马逊FBA仓库出错,会给亚马逊卖家带来多少损失
什么情况下,卖家可以向亚马逊平台申诉索赔多收取的款项?
其实除了这两篇文章中提到的可以像亚马逊索赔的场景,还有非常多种情况,比如:
FBA物流配送费。
由于测量误差导致的收取差异,比如大件以及标准件的起收点


(*以上截图来自亚马逊后台,Amazon.com 订单的亚马逊物流配送费用)
同样都是1磅计费重量的产品,如果被划分为大号标准的产品,那么起点就是4.9USD ,而如果被划为小号大件,那么起售收点就是8.25USD,相差了3.35USD,一件产品就相差至少26人民币了。
而大号标准和小号大件的最长边长度界限是最长边18英寸,也就是45.72cm,也就是在选品的时候,最长边45cm和46cm的产品会相差了至少3.35USD。而根据我们的了解,有些产品,比如是由于塑料袋包装的,塑料袋如果能够用胶布,或者密封做的相对好一点,那么就是在45cm以下,密封的不好就是会到45cm以上了。
如果是有1000个库存这样的产品,那么物流费相差都是至少3350USD了,也就是说,如果能够利用好这个小规则,要么就是直接想办法在包装处理上,选品上,尽量选择大件尺寸以下的产品,那么就能为自己节约不少运费,如果是由于亚马逊的测量错误,(之前咨询过亚马逊客服,可以说亚马逊仓库是机器测量长宽高和重量,进行判断)导致的问题,那么可以通过开Case申请重新测量了。
2.承运商损坏。
其实我们如果有认真的查看后台订单信息,会发现有订单在尾程配送的过程中物品丢失,亚马逊买家要求退款了,根据政策,这样的退款退货损失肯定是亚马逊来承担了,一般来说,亚马逊都会自动处理,当然也会有处理不到位的地方。
如果系统没有进行自动索赔,这样的承运商损坏或者丢失的情况,就需要向亚马逊主动开启Case进行索赔了。能够索赔成功,就是自己的失而复得的纯利润哦。
3.佣金错误。
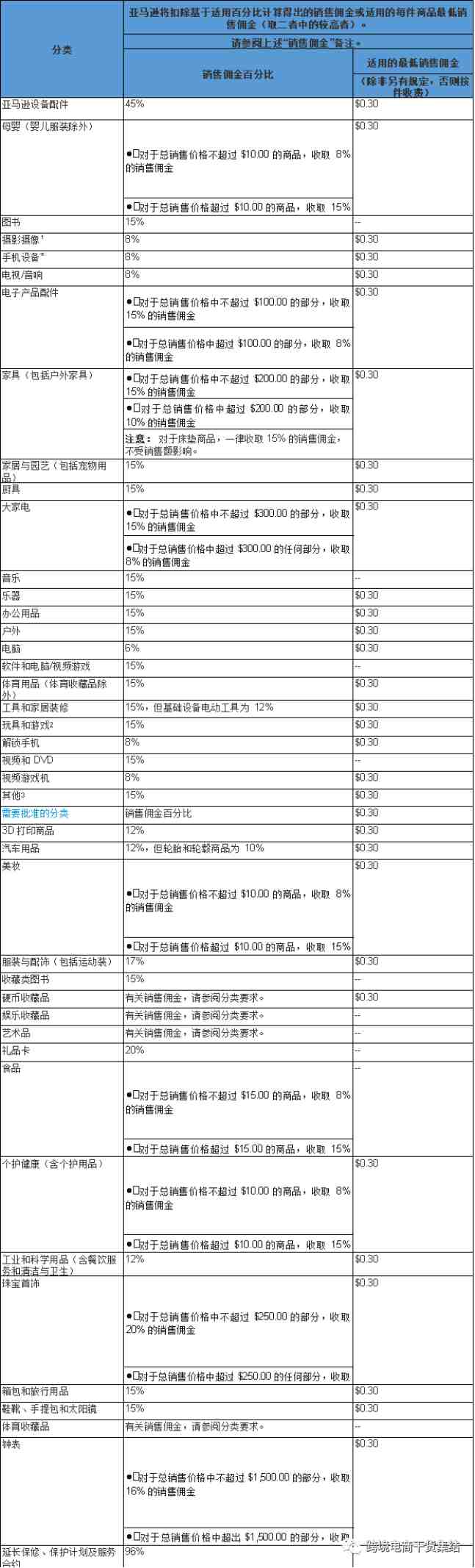
亚马逊不同类目的产品,收取的佣金是不一样的,比如如果是亚马逊设备配件Alexa系列产品的配件,那么销售佣金百分比就是45%了,其实会发现不少销售Alexa配件周边的卖家,会将类目放在Tools & Home Improvement ,那么佣金瞬间就会只有12%了。

如果是由于自己的类目错放,然后后面更正了,亚马逊系统还是判定为高佣金的类目,系统一时半会没有反应过来,像这样的情况,就是可以去像亚马逊进行索赔的。

以上表格,就是亚马逊美国站的各个类目佣金销售百分比情况,会发现从8%-45%都有,相差还是挺大的。
除了以上提到的这几种常见,还有哪些场景,会导致亚马逊系统收费错误,或者说需要重新根据新的标准进行收费等,从而可以向亚马逊进行索赔呢?
还包括订单丢失、尺寸错误、仓储费、信用卡骗货、移除订单、赔偿过低、重新入仓费、库存损坏、库存丢失等多种场景。
如果这每一个场景,都需要自己的花时间一一发现,然后自己一一开Case,其实很难发现亚马逊的这些全部的Bug问题的。目前市面上也有一些软件,能够通过分析亚马逊官方的政策,以及亚马逊账号后台的库存报告、销售报告、以及退货报告,从而发现问题,进行自动索赔。
能够大大的提高索赔的成功率,以及退款时效。从而真正的实现向亚马逊索要属于自己的那部分利润。
比如说:我们目前一直在推荐身边的卖家朋友一定要记得使用的这个亚马逊索赔的软件,Refundlabs退款管家。
这个软件在亚马逊的商城应用商店,全服务解决方案分类是可以直接找到Refundlabs.也就是这是一个官方认可的SPN服务商,亚马逊官网也非常支持各位卖家朋友绑定使用退款管家的功能,进行亚马逊索赔,争取本来就属于属于自己的利益。

根据亚马逊的政策,不同的退款场景,是有不同的时效的,比如说:
超过30天的,亚马逊合作的物流公司在运输途中将商品损坏,就是18个月的索赔时效
商品的赔偿金额不符合商品的实际价值,18个月索赔时效
亚马逊买家收到换货商品后,没有在45天内将原商品退回,18个月索赔时效
亚马逊客服退款金额高于商品销售金额,18个月索赔时效
因为尺寸和重量错误而多收的物流费,3个月索赔时效
退货订单显示已退回仓库,但实际上没有回来,18个月索赔时效
亚马逊实际索赔的商品少于应赔偿数量,6个月索赔时效
等等
如何最大化的获得所有能够进行退款的场景,获得相应的退款索赔?
肯定是在亚马逊政策规定的索赔时效范围内,就能够发现了问题,并且进行开Case调查等,也就是说,如果能够一开店铺,就马上绑定了Refundlabs退款管家,那么就能有机会自己争取到所有的相关利润。
那么今天我们来分析下,为什么亚马逊卖家朋友学会使用了这个功能,能够为自己的利润至少提升15-30%呢?
2019年大数据盘点FBA物流出错率
一般来说,电商的利润,在10-30%之间,具体看产品了,如果说能够将亚马逊食物带来的损失占到的1-3%的销售额,都能索赔到账,那么利润率瞬间也就能够提高了15-30%了。
实际的利润提高情况,取决于你的实际运营过程中自己的操作了。
以下是有一部分卖家在使用Refundlabs退款管家在退款使用过程中的成功案例分析,方便各位卖家朋友进行参考:



我们建了一个亚马逊卖家交流群,里面不乏很多大卖家。
现在扫码回复“ 加群 ”,拉你进群。
热门文章
*30分钟更新一次







