亚马逊又开始严查账号关联问题了,这些问题你必须注意!
近日,有卖家向小编爆料,称收到一封来自亚马逊的邮件,被告知账号关联,同时,英国账号资金也被冻结了。

令他困惑的是,像这种关联死账号的情况,一般而言应该所有账号都会被封,但距离收到邮件已经过了好几天,除了英国账号被封之外,德法意西站点仍正常运营。
为此,他联系了亚马逊客服,得到解释只有一个:“账户关联问题”,具体什么原因导致封号,客服也未给予明确回应。
众所周知,亚马逊开店规则中有一个规定,商家可通过亚马逊全球开店开通全球14个站点,但似乎是为了保证消费者的购物体验,亚马逊只允许个人或公司拥有一个账号。
但为了拓展业务和分散风险,只有一个账号是不太现实的,因此卖家会绞尽脑汁多注册账号。然而,多账号就容易触发关联问题。
那么,什么是账号关联呢?该如何规避关联问题的出现?
账号关联一般分为同站关联和异站关联,同站关联即同一站点多个账号出现关联情况,相对应的异站关联指的是不同站点之间出现账号关联情况。
然而两者相较的情况下,异站关联更容易触发亚马逊监测。
事实上,亚马逊官方早已规定过,个人或一家公司只能拥有一个亚马逊账号,如果亚马逊监测发现一个卖家主体拥有2个以上亚马逊账号,这些账号就会被判定为关联账号。
常见的关联要素
1. IP地址:亚马逊通过IP来判断一个卖家主体是否进行多账户运营,需要注意的是同一条宽带所显示的外部IP是相同的,所以如果各位想多账号运营,就需要对IP进行区分
2. 浏览器指纹:亚马逊可以收集你的系统字体,操作系统版本,打字方式,打字速度等浏览器无害数据来判断是不是同一个主体操作。
3. Cookies:可以记录你的用户ID,密码,网页浏览记录,每个网页停留时间等信息。
4. 邮件图片或Flash:在邮件中,如果所加载图片或Flash对象,那么是能读到卖家主体的IP地址的。
5. 账户信息:姓名,邮箱,地址,电话,密码,信用卡等都是不能相同的。
6. 收款账号,卡号不能相同。
7. 网卡。
8. 路由器。
9. 产品:如果是多个账号销售相同的产品,一般多个账号销售同一个产品的比例不要超过30%,超了就被判定关联的风险。
而针对欧洲站的卖家需要小心欧洲KYC审核信息关联问题,在准备做欧洲站前建议先将公司注册股份做合理分配。
关联的后果是什么?
关联大致分为以下三种情况:
1. 相同站点几个账号关联,如果每个账号产品属性有相同的,亚马逊一般会强制下架几个账号中较新账号的全部Listing。
2. 相同站点几个账号关联,如果每个账号产品以及属性是不同的,那么有可能几个账号全部有惊无险,继续卖。
3. 任何站点下,如果一个账号关联了另一个已经被关闭的账号,那么该账号一定会被关闭。
怎么防止关联
1. 防止网络关联,每个账号拥有独立的宽带网线,或者电脑配置独立的无线网卡,已经死过的账号的网络不建议使用。
2. 防止注册信息关联,每个账号的注册信息,包括名字、电话、注册地址、FBA发货地址,邮箱以及密码等都应该不同。
3. 防止描述关联,产品标题、属性描述等都要自己用心写,不要和别人过于相似。
4. 防止产品一样导致关联。
5. 跟卖关联,跟卖不会导致关联,但是会触发亚马逊的审核。
6. 防止电脑操作环境一致,如操作系统版本、浏览器等。
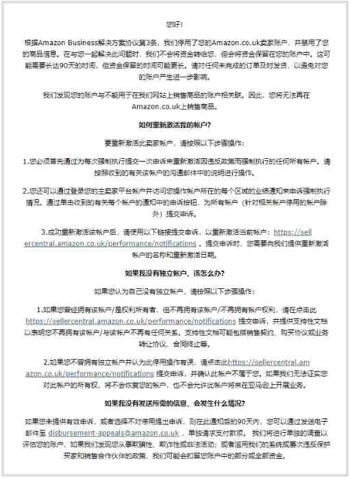
当然,倘若像上述卖家一样已经出现关联问题,一九八一小编建议,一定要第一时间尝试申诉。
总之,对平台而言,买家的购物环境和体验很重要,卖家在运营时,多留意可能造成关联的因素,尽量避免即可。
(来源:一九八一科技)