【风向标】2021 年全球电商八大趋势,请查收!
无比揪心的2020终于过去了,心心念念的2021年如期而至,小编先给大家补一声元旦快乐!!希望大家不管上一年过得笑嘻嘻还是mmp,都会随着时间的流逝而过去,小编祝各位在新的一年小卖变大卖,人人都可以爆单
~~
正所谓温故而知新,在这里让我们回顾总结一下,2020年亚马逊都有哪些大的变化吧~~
在2020年,亚马逊迎来了一个发展的黄金时机,这些时机都给卖家们带来了非常可观的收益。不管对于第三方卖家还是亚马逊自己来说,销售量和发展都可以说是相当成功。例如,对于亚马逊自有品牌来说,其在Prime day售出的商品,比上一年的71.6亿美元,增长了高达45.2%。

即使是作为第三方销售,从黑色星期五到网络星期一,它的销售也比去年同期增加了60%。
可见,2020年的亚马逊真的很给力呀。照这样的发展趋势来看,小编相信,2021年的亚马逊也会这般给力
。
在疫情的影响下,我们对于N95口罩、免洗手液、纸巾或者是其他的必需品的需求增加了。

今年单单在3月份在亚马逊平台上搜索“必需品”的次数就上百万次了,虽然在12月有所下降,但是总体来讲消费者对于必需品的需求量还是非常庞大的。
在2020年亚马逊也发生了不少黑天鹅事件,就像英国脱欧。给亚马逊造成很多不定的因素,虽然英国给予了亚马逊过渡期,但是这些不定的因素对亚马逊的影响还是相当的大。
具体影响如下:

因为这些变化,让很多亚马逊平台的卖家都觉得不知所措。在新的一年,给卖家带来更多的挑战。
在2020年的七月份,一封看似平常的邮件,打乱了所有卖家内心的小九九。

如信里所示,所有IPI低于500的卖家仓库容量和发货数量均遭到限制。需要亚马逊通过审核ASIN的销售和类目等情况决定每个ASIN可以补货的数量,卖家不能创建超过这个数量的发货货件。
这个政策的发布,让不少卖家都苦不堪言。经过半年的痛苦,2020年的12月份,亚马逊大发善心的将IPI分数考核标准下降到450分。也就是说只要IPI高于450,从2021年2月1日将不受仓库限制了,虽然发货数量依然限制,但是也不失是一个好消息。
听到这个消息,不知道你们有没有想在12月份冲一把呢?
“comment”功能有什么用呢?就让小编给你们唠叨唠叨。
“comment”是一个买家与卖家沟通的一个渠道,买家在“review”评论产品的好与坏,卖家可在“comment”中进行回复,所以,对于还没有购买的买家来说,可以通过看“comment”功能里的内容进行了解,并且这个功能也给予了卖家解释的机会。

所以说“comment”的关闭,可以说是一种损失。不过亚马逊也表示将开设一种新的渠道,让他们进行沟通,那究竟是什么渠道,还需要我们的耐心等待了。
回顾了那么久,那亚马逊的卖家们需要在2021年注意些什么呢?
英国脱欧,导致亚马逊频繁地搞事情。最近,亚马逊又表示需要办理CE认证的商品,在欧盟境内或者英国境内销售,除了要有CE标志外,还要有欧代和英代。具体内容如下:

所以,这个政策的颁布对于买家来说,可以保障到他们自身的利益。不过,这对于卖家来说就不是一件好事了,这样做无疑会增加卖家的成本,让卖家像是在割自己的肉一样。但是如果卖家一味的追求低价而不去执行这个政策,那么他们将会发现自己的产品被强制下架了或者是CE标志显示无效,这就后悔莫及了。
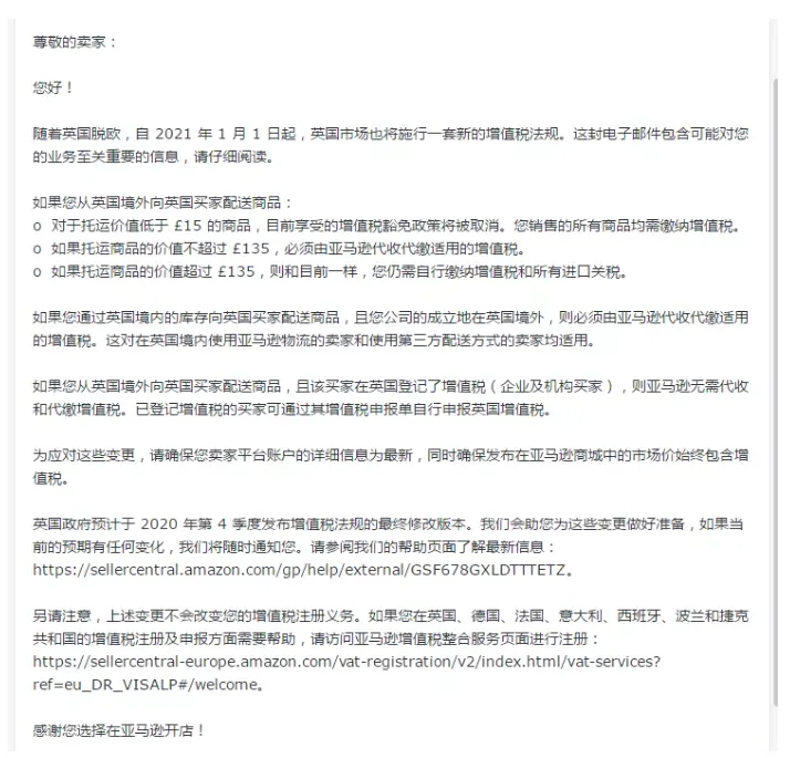
最近,相信很多卖家的邮箱都收到了这样的一封信:

从2021年1月1日起,亚马逊平台将会依照英国政府发布的增值税新法规,采取新的增值税征收办法。
这让卖家担心的问题来了,平台代扣代缴增值税以后,低税率在英国站点还能不能使用呢?
据英国的电商平台反馈,代扣代缴将会按20%的英国标准税率进行计算,因此针对英国境外的卖家,低税率将不再适用。但是针对英国本土卖家,亚马逊不会进行VAT的代扣代缴工作,并且英国本土卖家还可以使用7.5%的低税率,自行进行申报。看到这里,相信很多聪明的小伙伴都开始蠢蠢欲动了吧。当然,我们草根跨境也提供注册英国本土公司和协助申请亚马逊账号的服务。欢迎有需求的小伙伴联系我们。
很多卖家担心亚马逊的平台代扣代缴后,自身的利润是否会受到影响。与此同时也有卖家表示,有了这个政策以后,就可以减少很多偷税漏税的事件发生,这样对于整个平台来说,它给所有卖家提供了更加公平的竞争环境。对于希望在平台有长远发展的卖家来说,有百利而无一害。
英国退出欧盟以后,FBA仓存不再共享了。
不管是泛欧计划,还是远程销售计划。亚马逊物流均不能跨英国-欧盟边境进行派送了,卖家需要分别在两个地区进行补货操作。
这样无疑会大大增加小伙伴们的库存压力,但是无论是英国还是法德等欧盟地区的市场前景都非常广阔。小编建议大家,卖得好的长线产品可以积极大胆地补货。新品或者短线产品可以选择性的在一个地区试销,以降低产品的风险。
很多亚马逊卖家都反映因为疫情订单都只跌不涨,甚至还出现了0订单的现象。

而在8月份,美国发布了救助金政策。自从有了1200美金以后,订单开始应接不暇,相信很多小伙伴都怀念那段美好时光吧。
如今,美国第二轮发布救助金,从600美元提高到2000美元的救助金提案,这无疑是促进了大大促进美国人消费的欲望。在刚过去的2020年旺季之后,相信那些还有库存的小伙伴,心里都乐开花了吧。这也给予了大家业绩超越2020年的一个好时机。
我们建了一个亚马逊卖家交流群,里面不乏很多大卖家。
现在扫码回复“ 加群 ”,拉你进群。
热门文章
*30分钟更新一次







