亚马逊“增长建议”助力卖家壮大业务
近年来,内地资金出海需求日益强烈,内地人不断涌入香港开户。但同时,香港银行账户的开户量已经接近饱和的状态,对优质客户的筛选已成为行业潜规则;同时,香港地区银行为防涉及“洗钱”,对开户名额进行严格审查,开户政策正在收紧,审核将会越来越严。
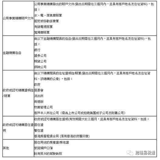
开香港账户有啥好处,为啥这么热门? 看看以下: 港股,美股投资,购汇; 个人SOHO收取外汇; 进行境外资产配置; 境外消费,理财,购买保险 做亚马逊电商可以直接绑定收款,免去WF等中间商赚手续费等等。 没错,之前的文章也有提到,去香港买保险最好开一个香港银行账户,便于交保费以及以后的理赔。 但是蛮多客户朋友反应,自己过去香港开户被拒绝了或者是直接不被接待,这样那样的原因都有,总之就是不成功。 2016年人民币出现大幅贬值以来,很多内地人涌入香港开户,多家香港银行陆续收紧了对内地投资者香港开户的资格。 2016年11月开始,花旗银行把内地投资者开户门槛从1万港元提高到150万港元; 2017年2月开始,招商银行香港一卡通开户的资产门槛从5万元人民币直升为500万人民币,是有多壕。 2018年9月开始,一直以来以低门槛著称的中国银行(香港)开立香港银行账户也开始收紧,1万港币的普通账户已经停止开立,转变为20万或100万的理财账户。 那么这是不是意味着以后香港银行账户很难开了?香港账户到底应该怎么开? 1、开海外账户,不一定得到香港 渣打,汇丰,恒生等银行在内地很多城市都可以做律师见证开户。基本都要存入50万到100万左右,而且一般需要客户购买理财或者保险,而招行则要500万。但是没法立刻拿到香港账户,一般需要等2周左右的时间才可以拿到账户。 2、开户标准不尽相同 每个银行网点、每个理财经理,给到的答案都不一样。比如有朋友在尖沙咀问的银行说开不了,在中环问的又是另一套说辞,要客户提供一系列证明文件等等。 3、能开尽早开 由于大陆目前对海外开户卡得比较紧,所以香港这边的银行,对开户的政策也经常变动。也许一天以后、一个月以后,就会有变化。所以,能开尽早开。 4、一般需要提前准备的材料 对于大陆居民在香港开户,至少需要三样文件:大陆的身份证、港澳通行证和住址证明。住址证明可以是以下这些材料之一即可: 一些银行的要求更加严格,还需要提供内地的税务编号,收入证明,资产证明等,以及入境时海关给的那张小纸条(千万别顺手就扔了)。所以,以上资料,在出发之前尽量全部准备好。


我们建了一个亚马逊卖家交流群,里面不乏很多大卖家。
现在扫码回复“ 加群 ”,拉你进群。
热门文章
*30分钟更新一次







