亚马逊卖家今年的目标:活下去!
自新冠疫情对全球经济的冲击以及亚马逊“封号潮”对跨境电商所带来的不良影响以来,深圳市政府相关部门出台了多项政策扶持电商行业,下面就跟Anne姐一起来看看还有哪些可申请的扶持政策吧。
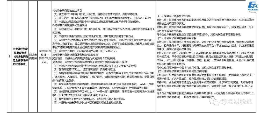
深圳市商务局2021年创新发展扶持跨境电子商务奖励项目和跨境电商通关监管场所服务奖励项目 (一)资助标准 (1)跨境电商专业服务奖励项目的支持内容和标准: 推动跨境电商专业服务发展,支持软件服务、培训教育、知识产权、财税支持、营销推广、售后服务、行业资讯、法律支持等专业服务企业发展,深化跨境电子商务支撑服务体系建设。 对符合条件的企业择优给予100万元奖励。本项目择优标准根据申报企业营收、申报项目服务能力和成效、团队规模等条件进行专家评审打分。 (2)跨境电商通关监管场所服务奖励项目的支持内容和标准: 推动完善我市跨境电商通关节点,支持通关监管场所优化服务,提升深圳跨境电商进出口通关服务能力。 对运营较好的三家跨境电商监管场所分别给予500万元、300万元、200万元奖励,单个场所5年内累计奖励次数不超过3次。 (二)申报时间: 网络填报时间: 2021年11月15日—2021年11月24日18:00。 材料提交时间: 2021年11月15日—2021年11月26日17:45。 (三)申报条件 基础条件: 申报主体为在深圳市内(含深汕特别合作区)依法登记注册的法人企业、事业单位、民办非企业单位等组织; 申报主体持续诚信合规经营,未被国家、省、市相关部门列入失信联合惩戒名单; 申报主体应当对申报材料的真实性、合法性、完整性负责,应如实提供本单位信用状况,承担违约责任并作出承诺,不得弄虚作假、套取、骗取专项资金; 申报主体具备实施申请项目所需的资金、人员、场地、设备等主要保障条件; 申报主体按要求向统计部门和商务主管部门报送统计数据,并确保在项目申报时提交的营业收入等经营指标数据与报送的统计数据保持一致; 申报主体不存在就同一项目或项目的部分内容向市有关部门进行多头申报或重复申报的情形。 专项条件: 1. 跨境电商专业服务奖励项目 (1)为跨境电商企业提供包括软件服务、培训教育、知识产权、财税支持、营销推广、售后服务、行业资讯、法律支持等专业服务(不包括物流寄递、货代服务、海外仓服务)的企业。 (2)服务跨境电商企业50家以上且2020年跨境电商专业服务业务收入额不低于1000万元; (3)2019年、2020年跨境电商专业服务业务收入年增速均不低于20%。 2. 跨境电商通关监管场所服务奖励项目 (1)在深圳市内投资建设的跨境电商通关监管场所,符合《中华人民共和国海关监管区管理暂行办法》和《海关监管作业场所(场地)设置规范》规定,并取得《经营海关监管作业场所企业注册登记证书》; (2)场所经海关核准用于开展跨境电子商务进出口业务。 龙华区科创局2021年国家高新技术企业奖励项目 (一)资助标准 对规模以上国家高新技术企业或上年度研发加计扣除额 5000 万元以上的企业,根据区年度企业研发投入激励预算,按照统一比例(最高为企业上年度研发加计扣除额的 5%),给予最高500万元的研发投入激励。 (二)申报时间 2021年12月1日 (三)申报条件 申请企业研发投入激励,应具备以下条件: (一)在龙华区依法注册,并办理税务登记的规模以上国家高新技术企业(申请时国高证书处于有效期)或上年度研发加计扣除额 5000 万元以上的企业; (二)申请单位不存在龙华区财政专项资金相关管理文件规定的不予安排资助的情形; (三)企业开展的研究开发活动符合研发费用加计扣除政策范畴,且上年度已向税务部门办理加计扣除申报。 宝安区科创局 (一)资助标准 龙华区认定奖励30万元 (二)申报时间 2022年5月1日 (三)申报条件 (一)企业通过自主研发、受让、受赠、并购等方式,获得对其主要产品(服务)在技术上发挥核心支持作用的知识产权的所有权; (二)对企业主要产品(服务)发挥核心支持作用的技术属于《国家重点支持的高新技术领域》规定的范围; (三)企业从事研发和相关技术创新活动的科技人员占企业当年职工总数的比例不低于10%; (四)企业近三个会计年度(实际经营期不满三年的按实际经营时间计算,下同)的研究开发费用总额占同期销售收入总额的比例符合如下要求: 1.最近一年销售收入小于5,000万元(含)的企业,比例不低于5%; 2.最近一年销售收入在5,000万元至2亿元(含)的企业,比例不低于4%; 3.最近一年销售收入在2亿元以上的企业,比例不低于3%。 其中,企业在中国境内发生的研究开发费用总额占全部研究开发费用总额的比例不低于60%; (五)近一年高新技术产品(服务)收入占企业同期总收入的比例不低于60%; (六)企业创新能力评价应达到相应要求; (七)企业申请认定前一年内未发生重大安全、重大质量事故或严重环境违法行为; (八)符合《科技型中小企业评价办法》(国科发政〔2017〕115号)评价入库条件的企业(主要条件:职工总数≤500人、年销售收入≤2亿元、资产总额≤2亿元等,评价入库网址:http://www.innofund.gov.cn),应当评价入库后再申请高新技术企业认定,并在高新技术企业认定申请书中注明科技型中小企业评价入库编号。 说明: 同一企业同一年度只能申报一次高新技术企业认定,高新技术企业培育入库必须和高新技术企业认定同批次申请。 更多扶持政策汇总如下 (点击查看大图)





















我们建了一个亚马逊卖家交流群,里面不乏很多大卖家。
现在扫码回复“ 加群 ”,拉你进群。
热门文章
*30分钟更新一次







