天气很热?对不起,还是没这些产品卖得热
从事国际贸易和物流的人士都知道一个基本行规,那就是“海关通知无小事”!
如果一般的规定和通知都是“无小事”,那么海关提前半年多就开始通知和预热的舱单申报新规有多重要,大家可想而知了!

▲海关提前半年公告,足见其重要性!
自从4月24日率先为国际外贸物流界分析海关“第56号令”, 有超过30万人次业内人士通过搜航了解了这项新规定,但部分中小外贸和物流企业仍然对于从此新规的重要性,及可能导致的严重后果认识不足。
为此,我们为大家收集并整理出来自深圳海关,以及最大船公司马士基带来的最新最权威新规解读,希望对大家恶补新规有所帮助!
● 什么是海关总署第56号令?
英文全称:
China Customs Advanced Manifest
英文缩写:CCAM 或 CAM
新规全称:
《关于调整水空运进出境运输工具、舱单监管相关事项的公告》
业内俗称:第56号令 或“中国版AMS”
● 此次56号令,将影响到那些企业?
将影响所有的外贸,货代和报关企业!
无论是通过空运还是海运出口。
● 本次舱单申报新规适应的范围?
本次舱单申报新规定包含进口,出口和经中国中转的货物。
本次舱单申报新规定包含海运和空运
● 如果舱单没有按新规进行申报,有什么后果?
不符合规定的舱单海关将不予接收!货物被扣无法装船出运!
● 新舱单需要提前多久申报? 当天截关当天输单还可以吗?
新舱单必须提前1天(24小时)传输给海关!
当天截关单货物不予输单!!
全球最大船公司权威解读
首先,搜航为大家带来全球最大航运公司马士基,对关从此舱单规定调整的解读以及常见问题解答。
解答:对进口至中国大陆的货物、经中国大陆港口国际中转的货物以及中国大陆出口的货物, 自2018年6月1日起,必须按照中国海关新舱单的要求将货物完整、准确的舱单数据通过电子方 式发送。
如果必填的数据项缺失,海关将不予接收
解答:按照中国海关要求,经中国大陆港口国际中转的货物应提交原始舱单,即数据项要求与 进口货物相同。
客户需提交完整和准确的船运指示信息。具体的船运指示(SI)截止时间请参照 各出口国当地马士基航运的通知。
解答:对于近洋和远洋航线的货物而言,发送舱单的时限要求是一样的,即货物的完整、准确 的舱单数据必须在装船前 24 小时前通过电子方式发送给中国海关。
解答: 自 2018 年 6 月 1 日起,必须按照中国海关新舱单的要求将货物完整、准确的舱单数据 通过电子方式发送。如果必填的数据项缺失,海关将不予接收。
与海关此次调整前的舱单要求相比较,对进口至中国大陆的货物和经中国大陆港口国际中转的货物而言,客户将需要在船运指示中新增并提交具体的数据项信息
解答: 对进口到中国大陆的货物而言,马士基航运通常要求在船舶预计抵达装货港前的四十小 时以前,客户需提交完整和准确的船运指示信息。
解答:中国海关已经颁布了明确、具体的企业代码填写格式。以下为我们列举的几个例子。请 您注意务必填写符号“+”。由于海关系统将空格自动识别为代码,请您确保您填写的代码不包 含任何空格。
1. 当收货人为中国大陆的企业时, 船运指示(SI)中的收货人代码需提供 USCI (统一社会信用代码) 。中国海关要求的填制格式为: USCI+代码。
例如:USCI+91310000X072065389
2. 当发货人为丹麦企业时, 船运指示(SI)中需填写 CVR-NUMBER 或者 P-NUMBER。中国海关要求的填制格式分别为:CVR-NUMBER+代码; P-NUMBER+代码
例如 : CVR-NUMBER+22756214
3. 当收、发货人是自然人,船运指示(SI)中需填写该自然人的中国身份证号或者护照号,中国海关要求的填制格式分别为: ID+身份证号码; PASSPORT+护照号码
例如:ID+111111111111111111
4. 如收、发货人企业所属的国家或地区未列在中国海关颁布的《企业代码类型汇总表》中, 船 运指示(SI)中需填写该企业在所在国家或地区的法定企业注册代码。中国海关要求的填制 格式为:9999+注册代码
解答:当客户填写 AEO 企业编码时,应按照中国海关要求的填制格式,即:国别代码+AEO 企 业编码。国别代码请参照中国海关颁布的《企业代码类型汇总表》。
例如:CN+1234567890 ;NZ+1234
解答:客户应提供物权方的企业代码。
例如:在 A o/b Z 情形中, 客户应提供 Z 企业的代码;在 A c/o Z 情形中,客户应提供 A 企业的 代码。
解答: 此次新舱单调整后,客户将需要在船运指示中新增数据项的信息,详见第四问题的解答。具体的船运指示(SI)截止时间请参照各出口国当地马士基航运的通知。
目前到今天,包括马士基、Hapag-Lloyd、OOCL在内等众多船公司已发布紧急通知,要求所有客户马上遵守新的预申报规定:


▲MCC 、赫伯罗特官方通知


▲马士基、东方海外官方通知
行业最关心的11个问题
解答:对进口至中国大陆或经中国大陆港口中转的货物而言,如装载船舶的预计离港日期为2018年6月1日及之后,货物的完整、准确的舱单数据必须在装船前24 小时前通过电子数据发送给中国海关。
解答:提单项下的所有货物名称应在舱单中清晰、完整地逐一申报,新舱单调整的数据项包括:
1. 发货人代码 (为必填项)
2. 发货人的电话号码(为必填项)
3. 发货人的AEO 企业编码(为选填项)
4. 收货人名称(为必填项,请填写实际收货人名称;如果收货人为凭指令确定收货人即TO ORDER,这里必须填写“TO ORDER”)
5. 收货人代码(仅在有实际收货人时填写;当收货人为TO ORDER,这里无需填写信息。)
6. 收货人的电话号码(仅在有实际收货人时填写;当收货人为TO ORDER,这里无需填写信息。)
7. 收货人的具体联络人姓名(仅在有实际收货人时填写;当收货人为TO ORDER,这里无需填写信息。)
8. 收货人的具体联络人电话(仅在有实际收货人时填写;当收货人为TO ORDER,这里无需填写信息。)
9. 收货人的 AEO 企业编码(选填项,有实际收货人时可填写)
10. 通知方的代码 ( 当收货人为 TO ORDER,此项为必填)
11. 通知方的电话号码 ( 当收货人为 TO ORDER,此项为必填)

解答:对于舱单申报中违规的行为,海关已经制定了处罚条例。条例名称:《中华人民共和国海关行政处罚实施条例》,此条例于 2004 年发布并生效。
解答: 新舱单调整的流程不会导致客户的商业敏感信息被公开。承运人签发的提单并不会显示这些新增至舱单的敏感数据项 (收货人名称除外);舱单发送至海关后,海关工作人员依法须保护商业秘密和海关工作秘密。
解答: 对于截止日期之后发送的舱单修改申请,目前流程待定。我们会在接下来的客户通知中告知客户。
解答:是的。
解答:是的。对进口到中国大陆/经中国大陆港口中转的货物,如客户没有按时发送“船运指示“,我们会在船到前 5 天,4 天、3 天通过电子邮件的方式分别提醒客户提交“船运指示”。
解答:假如缺失必填信息,“船运指示”将不予接收,同时客户会收到邮件通知要求提交完整的“船运指示” 。
解答: 船公司不对收、发货人代码进行校对。发货人或订舱代理有责任在“船运指示”中提交准确的收、发货人代码。中国海关发布了《企业代码类型汇总表》供企业参考,可根据表中国家或地区的索引完成企业代码申报。
解答:一般情况下,我们提单不接受收、发货方为自然人。在提单允许的前提下,如收、发货人是自然人, 客户在企业代码处应填写客户的中国身份证号或者护照号。
解答:舱单要求必须填写收、发货人及通知人(若为指示提单)的详细信息,例如中国境内企业提供统一社会信用代码 (Unified Social Credit Identifier) 或组织机构代码(Organization Code)及其联系方式。
境外企业提供企业代码及其联系方式,例如:英国注册企业提供Company Number或VAT Number;美国注册企业提供CIK (Central Index Key), EIN (Employer Identification Number)等。
需要《企业代码类型汇总表》的朋友,请复制此链接获取:https://pan.baidu.com/s/1KgsnmmUpM69o9eGWFZ14aQ。
对于这次海关新规,该如何对国外的客户解释这项海关新规呢?以下搜航网为大家准备了英文通知版本,供外贸和物流企业参考:
China Customs Authorities (GACC) has unveiled Order No.56 (2017) which will adjust China Customs Advanced Manifest (CCAM) rule for both import and export. The new order will be effective from June 1, 2018 and includes the implementation of the followings
1) Enforcement of the 24-hour CCAM rule which requires filings of Advanced Manifest before 24 hours prior to cargo loading at China mailnand ports.
2) The manifest data must be accurate and complete for all goods under the Bill of Lading (BL).
3) Full details of the Shipper and Consignee (or Notify Party if Consignee is To Order) must be provided in the shipping instruction (SI). Due to this adjustment in policy, Enterprise Codes are newly required as follows.
- Enterprise code of shipper /consignee /notify party in China
- Unified Social Credit Code (USCC) or Organization Code (OC) is required as Enterprise Codes.
- If the shipper or consignee in China has a Unified Social Credit Code (USCC), provide the USCC in the form of USCI (Unified Social Credit Identifier) + USCC code.
- If there is no USCC, provide the organization code in the form of OC + organization code.
- Enterprise code of shipper /consignee /notify party other than China, Non-China shipper /consignee /notify party's Enterprise Code is required.
- Since different Enterprise Codes are used in each country.
- Examples of Enterprise Code:
Japan - Legal Entity Identifier (LEI)
USA - Employer Identification Number (EIN) or Central Index Key (CIK)
UK - Company Number or VAT Number
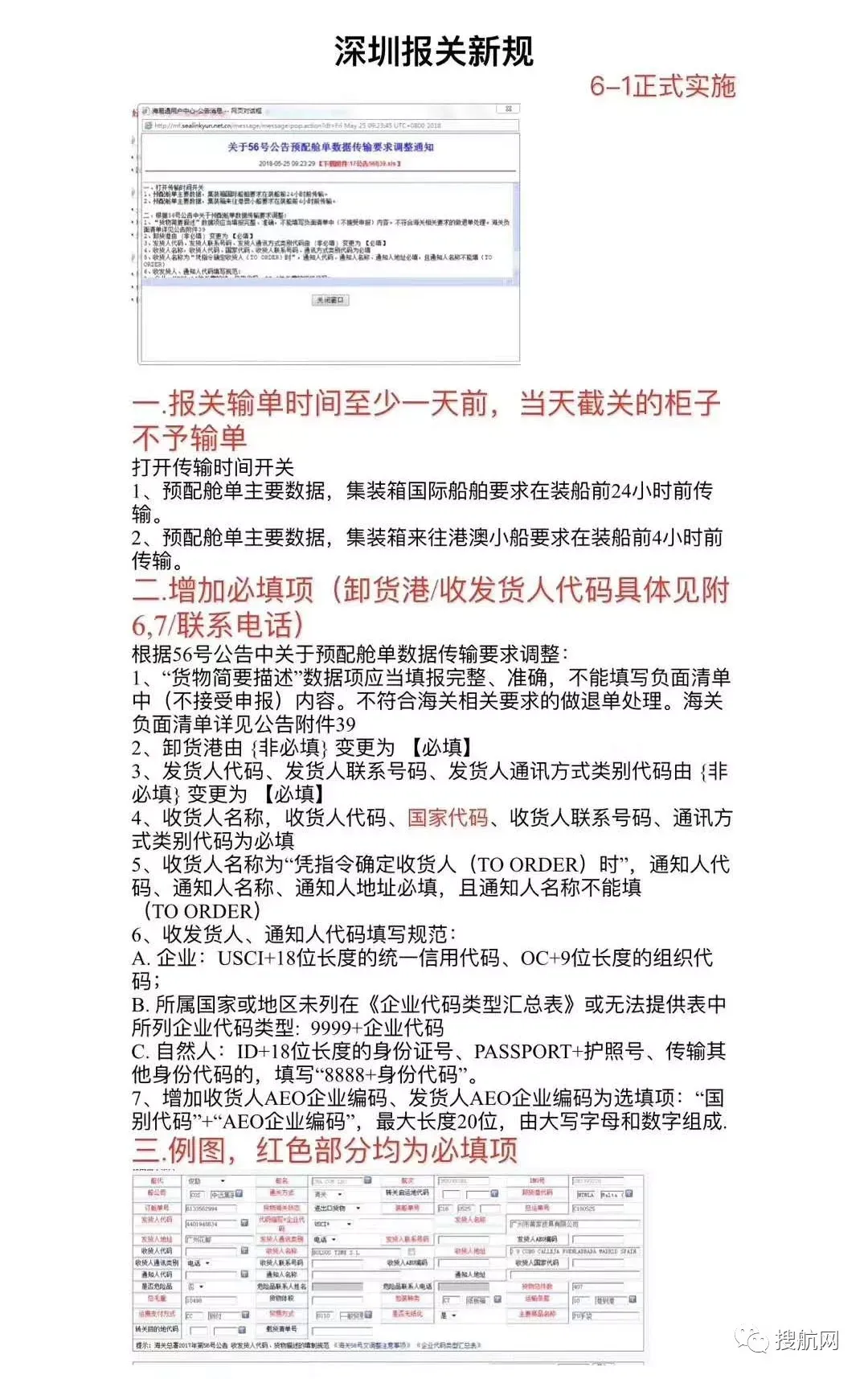
深圳海关对“56号令”的权威宣讲
除了船公司,广大外贸,报关和货代企业最关心的莫过于海关多的解读。
今天(29日),搜航网再次应邀出席深圳海关的相关政策宣讲大会,现场众多来自外贸,报关和货代企业的代表人头攒动,座无虚席。
以下为搜航网独家授权发布的本次宣讲大会的现场ppt资料,希望对大多数无法亲临此次新规宣讲大会现场的企业有所帮助!


▲海关宣讲会现场人山人海,座无虚席
本次宣讲会详细讲解了从此舱单申报新规的内容及注意事项,对于外贸货代和报关企业最关心的几大核心问题也做了详细而且权威的解读:













▲海关此次宣讲会部分内容
关于申报新规定,整个外贸物流行业近期随着实施日期的临近也是风声鹤唳,广大网友紧急发布此事,告知身边的同事朋友,可见海关新文件影响巨大!


也有网友给搜航网发来自己精心整理的注意事项:

我们建了一个亚马逊卖家交流群,里面不乏很多大卖家。
现在扫码回复“ 加群 ”,拉你进群。
热门文章
*30分钟更新一次







