好消息!亚马逊新开3个流量入口
有一种对待跨境电商卖家的方式,
太狠了!太凶了!太彻底了……
那就是直接要求卖家授予平台:
对卖家征信不可撤销的授权!
授权的后果很严重,
结合其他平台条款,
平台想什么时候扣掉卖家所有的钱,
那是分分钟的事情,
因为中国大部分卖家,
都使用或间接使用了
别人的身份注册了多账号。
一旦平台开始征信,
那么卖家就无可避免地违反了平台规则,
那账户里卖货获得的钱,
按照平台规则,
将会分分钟打水漂……
如长江之水东流一去不复还了。
据传,
行业内将有平台会要求卖家如此授权!
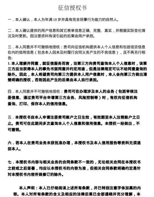
具体内容如下:

于是卖家们纷纷猜测,
平台被资本方逼疯了!
由于平台缺钱,
而出此下策了搜集一部分资金,
这样的传闻在跨境电商圈里迅速传开,
而且迅速在行业里各微信群里传播,
一股极度悲观的情绪在卖家中传递!
平台如果要这么干,
卖家真的是一年到头白干了!
卖家们正在联合起来酝酿对抗平台。

因为,
有的卖家更加担心的是:
一旦此招一出,
其他平台如亚马逊等也纷纷学习,
将会给卖家群体带来毁灭性打击,
特别是已经并购完成还在对赌的公司。
同时平台们将获取巨额的意外收益!
但是这并不符合平台的长远利益,
除非平台十分缺钱!缺钱!
因为大量卖家肯定无法通过征信审核,
有些账号都不知道是从哪里来的,
特别是对于多账号运营的卖家,
将是灭顶之灾.
他们的钱是会被平台全部扣留的,
这一招要是被亚马逊平台学会了,
那根本不要查什么多账号关联,
开发什么技术去防止卖家多账号运营,
简直是脱了裤子放屁,多此一举!
只需要查卖家的征信记录,
就可迅速将关联运营的卖家控到最小范围,
也只有那些同时注册了几个公司的卖家,
可以继续多账号经营了……
那些动不动有几千账户玩跟卖的卖家,
肯定要急得像热锅上的蚂蚁,
平台这么一干就是釜底抽薪!
卖家的2018年真的是多灾多难啊!
且行且珍惜!
难修能力,
苦修智慧!
关联阅读:
1.删差评、卖数据、救账号! 亚马逊员工受贿被调查……
2.重大变化!速卖通瞄准了亚马逊的软肋出击
3.价之链半年亏损1907万,库存压力巨大!你怎么看?
4.环球易购业绩暴涨!跨境通半年98.75亿净赚5.07亿
5.傲基半年业绩暴涨56.3%!达23.44亿元.
6.爆!亚马逊关闭注册,Wish注册要交钱……
7.美国电商11月1日开始征税, 南达科他州通过法案
活动预告
9月27日下午
中国.深圳
易宝跨境电商峰会
我们建了一个亚马逊卖家交流群,里面不乏很多大卖家。
现在扫码回复“ 加群 ”,拉你进群。
热门文章
*30分钟更新一次







