2018年度亿恩网跨境电商卓越服务商票选
17日,亿恩网获悉广东星徽精密发布公告,星徽精密通过“增发+现金”的方式购买深圳市泽宝电子商务股份有限公司100%的股权被证监会核。祝贺孙总!

本次交易泽宝股份 100%股权的价格为 153,000 万元,其中,以发行股份的方式支付89,052.35 万元,以现金方式支付 63,947.65 万元。本次发行股份购买资产的股票发行价格为 8 元/股,共计发行 111,315,433 股。
这是一笔比较有意思的买卖,资产总额、资产净额、营业收入等相关财务比例如下:

上述资产总额、资产净额、营业收入比例均已超过 50%,按照《重组管理
办法》的规定,本次交易构成重大资产重组。
本次交易的交易对方为孙才金、朱佳佳、太阳谷(HK)、亿网众盈、广富
云网、恒富致远、泽宝财富、顺择齐心、顺择同心、达泰投资、新疆向日葵、
大宇智能、九派、广发高成长、前海投资基金、宝丰一号、灏泓投资、广发科
技文化、民生通海、杭州富阳基金、汎昇投资、金粟晋周、汎金投资、上海汰
懿、易冲无线、鑫文联一号、广远众合 27 名泽宝股份股东。
星徽精密
资料显示,星徽精密成立于1994年,于2015年6月成功登陆创业板,公司生产的滑轨、铰链等五金产品广泛应用于家具、电器、工业设备、金融设备、汽车、IT等行业,是史丹利、海尔、美的、华帝、万和、通润、比亚迪、全友、索菲亚、皇朝家私等国内外知名企业的可靠合作伙伴。目前,星徽精密采用各种先进的生产设备,拥有全自动铰链生产线,台湾引进的高精度滑轨滚压成型冲孔一体化自动生产线、全自动滑轨组装生产线。
泽宝
标的公司深圳泽宝是知名的跨境出口B2C电商企业,主要通过亚马逊等第三方电商平台,研发和销售电源类、蓝牙音频类、小家电类等产品,其中95%以上业务收入通过亚马逊平台实现。根据中联出具的《评估报告》,考虑到分红及以现金对标的资产增资等因素,确定泽宝股份100%股权的价格为15.3亿元,较净资产增值率为324.79%,泽宝股份是深圳一家知名的出口跨境电商企业,主要收入来源于境外产品销售,拥有多年的数字营销经验,通过数据挖掘技术,找到目标客户群体,实现产品从制造商到终端用户的点对点传递。
泽宝承诺从2018年开始到2020年净利润分别为1.08亿、1.45亿、1.90亿!
根据公司与业绩承诺方签订的《盈利预测补偿协议》,标的公司 2018 年度、2019 年度、2020 年度实现的承诺净利润分别不低于 1.08 亿元、1.45 亿元和 1.90 亿元。
星徽精密表示,本次重组完成后,泽宝股份将成为星徽精密的全资子公司,上市公司的主营业务构成将形成“精密制造+跨境电商”双轮驱动的格局。
首先来看泽宝在亚马逊上的9大店铺,泽宝通过亚马逊平台实现的收入占全部线上B2C业务收入99%以上。

泽宝五大自有品牌声名在外
拥有RAVPower、TaoTronics、VAVA、Anjou、Sable五大主要自有品牌,主要产品类型包括电源类、蓝牙音频类、小家电类、电脑手机周边类、个护健康类、家纺家居类等,具体情况如下:

与同行比较
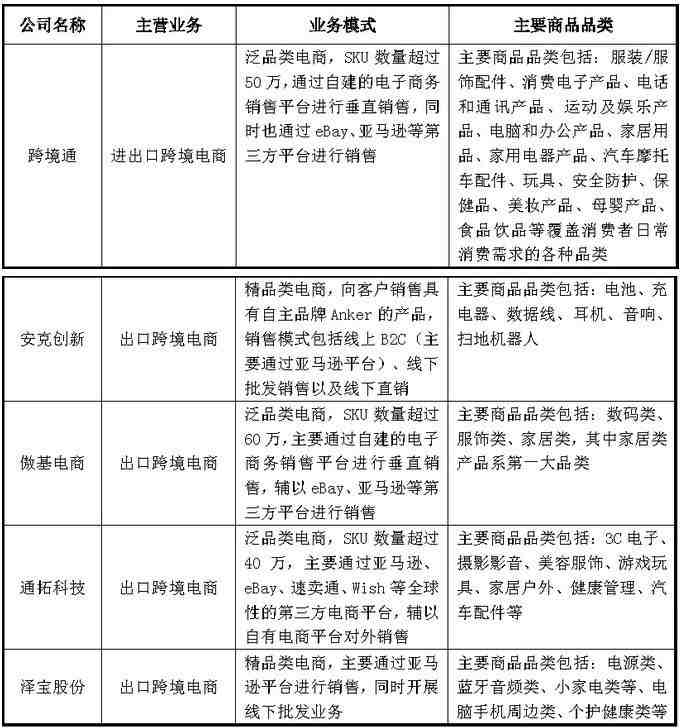
泽宝与跨境通、傲基、安克创新、通拓身为同行,一边共同享受跨境电商行业蓬勃发展带来的种种红利,私下里你追我赶,同时又被资方、监管机构作为比较对象,比较结果是想看看哪个更值钱。
泽宝对行业主要竞争对手的认知:
当前,出口跨境电商市场行业集中度较低,企业规模偏小,尚未有细分行业的龙头企业出现,但已逐渐形成一批较为知名的企业,包括跨境通(002640)、安克创新(839473,已终止挂牌)、傲基电商(834206)、通拓科技(601113,已通过并购重组实现上市)等。
竞争对手增长势头真猛:

2018 年,同行业可比公司继续保持强劲增长势头。2018 年一季度同行业可比公司营业收入平均增长超过55%,净利润平均增长超过 83%。而 2018 年 1-4 月,标的公司实现的承诺净利润为 2,342.36 万元,较 2017 年 1-4 月同期增长 84.91%,与行业可比公司平均增长水平相当,且高于实现 2018 年业绩承诺所需的 31.88%的年增长率。
泽宝与跨境通、傲基、安克创新、通拓经营模式对比,对比的结果是泽宝与安克创新最像

泽宝认为支持跨境电商发展的各种利好因素如下:
跨境电商行业的快速发展,近年来,国家针对跨境电商连续出台利好政策,旨在鼓励、扶持跨境电商的发展。2012 年底,国家将杭州、郑州、宁波、重庆、上海 5 个城市作为我国跨境电子商务试点的首批城市。2013 年到 2014 年先后将深圳、苏州、青岛等 9个城市作为开展跨境电商的第二批试点城市。2016 年,国务院在天津、上海、重庆等 12 个城市设置了新一批的跨境电子商务综合试验区。海关总署、财政部、国税局、人民银行、国家外汇管理局先后出台多项文件,在海关监管、通关、税收、汇兑等多方面搭建完善跨境电商发展配套环节、便利跨境电商发展。中国跨境电商行业进入发展的黄金时期。
2017 年中国进出口跨境电商(含 B2C 及 B2B)整体交易规模达到 7.6 万亿
元,预计至 2018 年将达到 9.0 万亿元。2011 年至 2017 年,跨境电商交易规模占我国进出口贸易总额比例逐年增长,2017 年占比为 27.35%,阿里研究院预计2020 年跨境电商市场交易规模将达 12 万亿元,占进出口总额比例将达到37.6%电子商务对传统贸易形式的渗透呈现逐年增加趋势。因此,标的公司所在的出口跨境电商行业正处快速发展时期,未来市场空间巨大,前景可期。
国家层面

今天小编详细的把泽宝报告书中详尽的内容给大家总结如下,大卖发展增长势头迅猛,说明这个行业依然前景无限。
总体来看跨境电商大卖家们对行业现状仍然是积极乐观的态度,尽管2018年是一个充满变数政策多变、国际环境多变的大洗牌年,这些变局无所谓就是让一个鱼龙混杂、躺着赚钱的时代终结。
(编辑:毛辉)
声明:转载本文不得修改标题及原文,并保留来源以及原文链接,否则我们将保留追索权利。
我们建了一个亚马逊卖家交流群,里面不乏很多大卖家。
现在扫码回复“ 加群 ”,拉你进群。
热门文章
*30分钟更新一次







