好消息!钱海成为Shopify中国官方签约合作伙伴
2018 上半年中国跨境电商交易规模为 4.5 万亿元,同比增长 25%。其中,出口跨境电商交易规模为 3.47 万亿元,同比增长 26%。
在“一带一路”的大背景下,中国大批互联网企业走出国门,在世界范围内展开业务。随着独立卖家越来越多,在线购物的资金和物流问题已不再被大平台独占,建立个人的电商网站越来越盛行。母婴出口独立站平台企业 Patpat 在今年 4 月完成 3 亿人民币 C 轮融资。
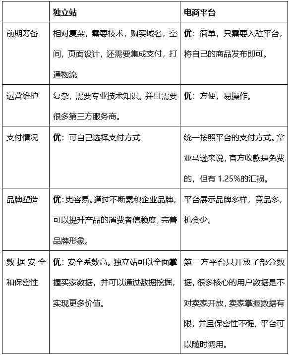
跨境出口电商的运营模式目前可以分为平台模式和独立站模式两种,电商出海要做选择,首先要明晰以上两者有何优劣。


由表中可见,电商平台和独立站都各有利弊,卖家会根据自身情况选择,大部分会在建立独立站的同时入驻电商平台,获得更大的流量和收益。
不论选择哪种平台和形式,出海过程中都难免踩坑,电商出海还是有很多需要注意的事项。
一、在强化品牌之前,先做好品质
出海电商的品牌化是必然趋势,很多跨境电商都想要做品牌,然后尝试申请商标,把自己所做的一切“品牌化”。中国产品向来以高性价比的特点著称于海外市场,在主推品牌的时候,大多数跨境电商往往并没过多担心产品品质。TOBOX 平台是俄罗斯的一家跨境电子商务交易型平台,主要为俄罗斯消费者提供开店、交易服务等,一直聚焦于做海外市场。他们发现,海外卖家的供应链能力较弱,其货源基本都是来自于海外传统的批发市场,很难提升消费体验和产品品质,加之物流速度的影响,导致投诉率一度达到 70%。
推广品牌的过程难度非常大,特别是向海外推广中国品牌。在海外消费者的概念当中,中国的一个知名品牌,可能跟只有几十人小厂的一个品牌没有区别。所以跨境电商出海,首先要做好品质,让消费者对产品有满意的认识,然后再强化品牌,消费者能买到有质量保证且高性价比的产品,会起到良好的宣传作用,同时,也能大大减少推广成本,顺理成章塑造良好形象。以美国为例,对于美国 4 岁到 34 岁年龄段的海外消费者来说,品牌对于他们的号召力不断下降,美国传统商超的销售额也在不断递减。大批量制造的品牌商品已不是美国消费者的首选,他们越来越认可高性价比的产品。
二、警惕独立站被恶意抄袭带来损失
不论国内还是国外,都有可能遇到被恶意抄袭网站的情况。顾小北的博客中有一个案例,卖家 shopify 建站的,整个网站被复制抄袭,而且该抄袭网站只接单不发货。该卖家已在国内注册了商标,而在国外商标未注册成功,被抄袭后投诉处理很慢,也很难出结果。这些网站并不是独立出现,而是越来越多,每天都有新的抄袭网站出现。
国外市场的流量入口并不如国内市场的互联网推广手段多,主要以谷歌搜索为主,客户大多也是通过谷歌标题进入购买。比如针对北美、欧洲市场的独立站跨境电商企业兰亭集势就主要通过谷歌的 Google adwords 进行导流,大约购买了 30 万个英文关键词,并在半年内把销售额做到了 200 万美金。流量带来的明显增量,使得独立站对流量投入的购买资金占据了跨境电商运营成本的很大比例。这种恶意网站复制会使得流量大量浪费,对品牌信誉影响也非常大。
关于解决方法,可以找域名服务商,要求他们关闭。域名服务商当地和客户当地的都可以报警,可以先跟域名服务商联系,如果不处理找法院起诉,追究法律责任。
三、预防因售后退单带来的损失
首先确保网站 bug 及时修复,避免用户使用过程中因不满体验而产生的负面情绪。在支付相关的描述符中应包括一个工作电话,并在独立站的网站和发送的邮件确认中列出多个联系人选项。做到迅速回应,因为当客户需要你的帮助而联系你时,无论是通过电子邮件、联系方式、电话还是社交媒体,他们都处于一种十分急切的状态,如果处理不好,你很可能就会失去这个顾客。当客户主动联系时,尽可能友好地处理争议。退款比退单拒付好,能节省费用,客户也能有更好的体验。
四、电商出海谨防侵权钓鱼
2019 年 1 月 4 日,GBC 新年第一案,被告是深圳大卖的独立站,品牌是 ESS 眼镜。GBC 在 2018 年 GBC 曾告过深圳两个大卖家独立站:环球易购和赛维。Eye safety systems 公司是一家专业研发高品质护目镜的公司,除了 ESS 外,EYE SAFETY SYSTEMS,CROSSBOW 均为注册商标,很多卖家在上架的时候没有注意这些关键词,导致侵权,GBC 会在独立站真实购买若干产品做仔细的分析。

出海电商应注意,侵权不具有时间范围,很多律所隔一段时间,会重新开始严抓某种产品,为的就是钓大鱼。其次,侵权没有销售平台范围,不论是平台还是独立站销售,只要被律所取证,就无法逃过诉讼,且构成侵权。
(本文作者:liuxiaoxiao)
本文由 jqyjr 编辑排版
我们建了一个亚马逊卖家交流群,里面不乏很多大卖家。
现在扫码回复“ 加群 ”,拉你进群。
热门文章
*30分钟更新一次







